当前位置: 首页>新闻中心>市县新闻

收藏!春节在娄底怎么玩?超全文旅惠民攻略→

发表时间: 2024-01-31 08:08  

春节临近

娄底大街小巷年味渐浓

贴心的为大家整理了

娄底春节文惠民攻略

好玩、好看、好吃、好购娄底全都有!

实实在在的让利惠民政策攻略送给你!

收藏好拿去浪吧!

一、景区惠民

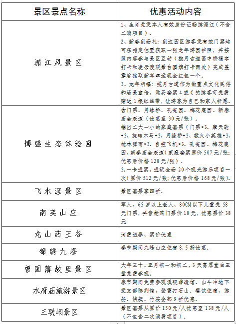
湄江风景区

1、生肖龙凭本人有效身份证畅游湄江(不含二消项目)。

2、新春到场礼:到达园区游客凭有效门票均可在指定位置获取一张龙年游园护照,并按照内容参与景区互动(揽月古道画中桥福字打卡和凌云渡观景台国旗打卡两处)完成盖章后抽取新年幸运现金红包一个。

3、龙年祈福:揽月古道作为做重点文化民俗和场景宣传,购买套票A或C的游客可免费赠送1根红丝带,让游客为自己和家人祈愿。

博盛生态体验园

1、含门票、月缘桥、孔雀园、梅花鹿园、新春庙会表演(优惠至30元/张)。

2、推出二大一小的家庭套票(门票*3、摩天轮*3、旋转木马*3、月缘桥*3、救火小英雄*3、枪林弹雨*3、自控飞机*3、孔雀园、梅花鹿园、新春庙会表演(家庭套票原价507元/张;优惠后价格128元/张)。

3、一卡通票,通玩全场20个观光游乐项目一次(原价512元/张;优惠后价格168元/张)。

飞水涯景区

景区套票享四折。

南芙山庄

军人、65岁以上老人、80CM以下儿童免58元门票,抖音抢购门票价18元,优惠票价38元。

龙山药王谷

消费送券、票价优惠。

锦绣九峰

春节期间九峰山庄住宿8.5折优惠。

曾国藩故里景区

大年三十、正月初一和初二,3天富厚堂白玉堂免费参观。

水府庙旅游景区

春节期间免费参观溪砚非遗馆、山斗冲地下党支部陈列馆,登雷打石山。餐饮住宿、游船、快艇、竹筏全部9折优惠。

三联峒景区

套票从原价150元/人优惠至138元/人(不包含二次消费项目)。

娄底市春节文旅惠民活动总览

双击放大表格

了解活动总览表

↓↓↓

二、文艺演出

三、图书馆文化馆展览及公共文化活动

四、博物馆纪念馆活动

五、非遗活动

六、文旅小镇活动

相关阅读

收藏!春节在娄底怎么玩?超全文旅惠民攻略→

32770746

友情链接